节能协会

B节能技术

B50、上海全应科技有限公司

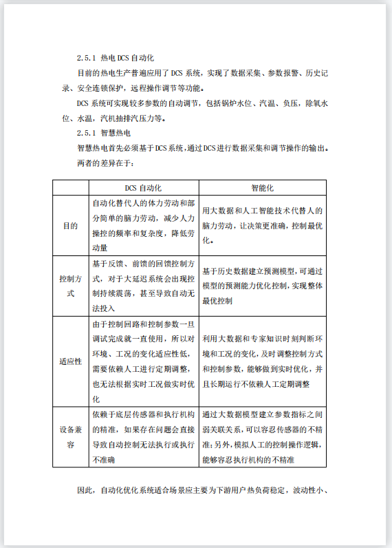
image.png

image.png

image.png

image.png

image.png

image.png

image.png

image.png

image.png

image.png

image.png

image.png

image.png

image.png

image.png

image.png

image.png

image.png

image.png

image.png


节能协会 节能协会 节能协会 节能协会 节能协会